Suzhou Jiasu Machinery Co., Ltd.
  • After sales
  • service
  • The after-sales service center is one of the very important departments of Shangzhou Jiasu Co., Ltd.

    The after-sales service center is one of the very important departments of Shangzhou Jiasu Co., Ltd. Her main tasks are: accept comprehensive customer business consultation and provide technical support for customers; accept, coordinate, and handle customer complaints, and solve customer's difficult problems; proactively communicate and contact with customers, understand customer feelings and needs, and timely communicate customer information Feedback to all relevant management departments and production enterprises and properly handle.

    The after-sales service center has a customer management department and a technical service department. The customer management department mainly accepts customers' comprehensive business consultation, and the technical service department mainly provides customers with technical support and solutions before, during, and after product sales. In order to ensure that every customer can get satisfactory service at Jiasu and maintain a good relationship of trust with the company, we emphasize the relevance and effectiveness of customer service, and have implemented a system of acceptance and responsibility, that is, every call of the customer Responsibility for each issue to enhance mutual understanding and understanding. If you have any questions and requirements about our products, or have any comments and suggestions about our services, you are welcome to communicate with us at any time, we will do our best and serve you wholeheartedly. Your satisfaction is the purpose of our service, and the common development of the company and customers is our persistent pursuit.

    Facing the future, all staff in the after-sales service center will warmly care for customers with care and create brilliant with service.

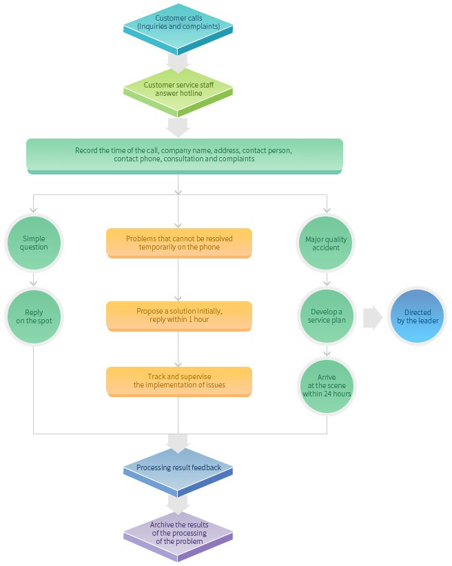
    The detailed after-sales service process is as follows

    1573807459525345.png

    Contact us

    Suzhou Jiasu Machinery Co., Ltd.

    Phone:

    Fax:

    Mobile phone: 13931134725

    Email: @zpyd.cc

    Website: zpyd.cc

    *
    *
    * click refresh
    总 公 司急 速(sù) 版WAP 站H5 版无线(xian)端AI 智能3G 站4G 站(zhan)5G 站6G 站
    ·